硫化氢纳米气体发生器缓解脊髓损伤急性炎症并促进神经修复


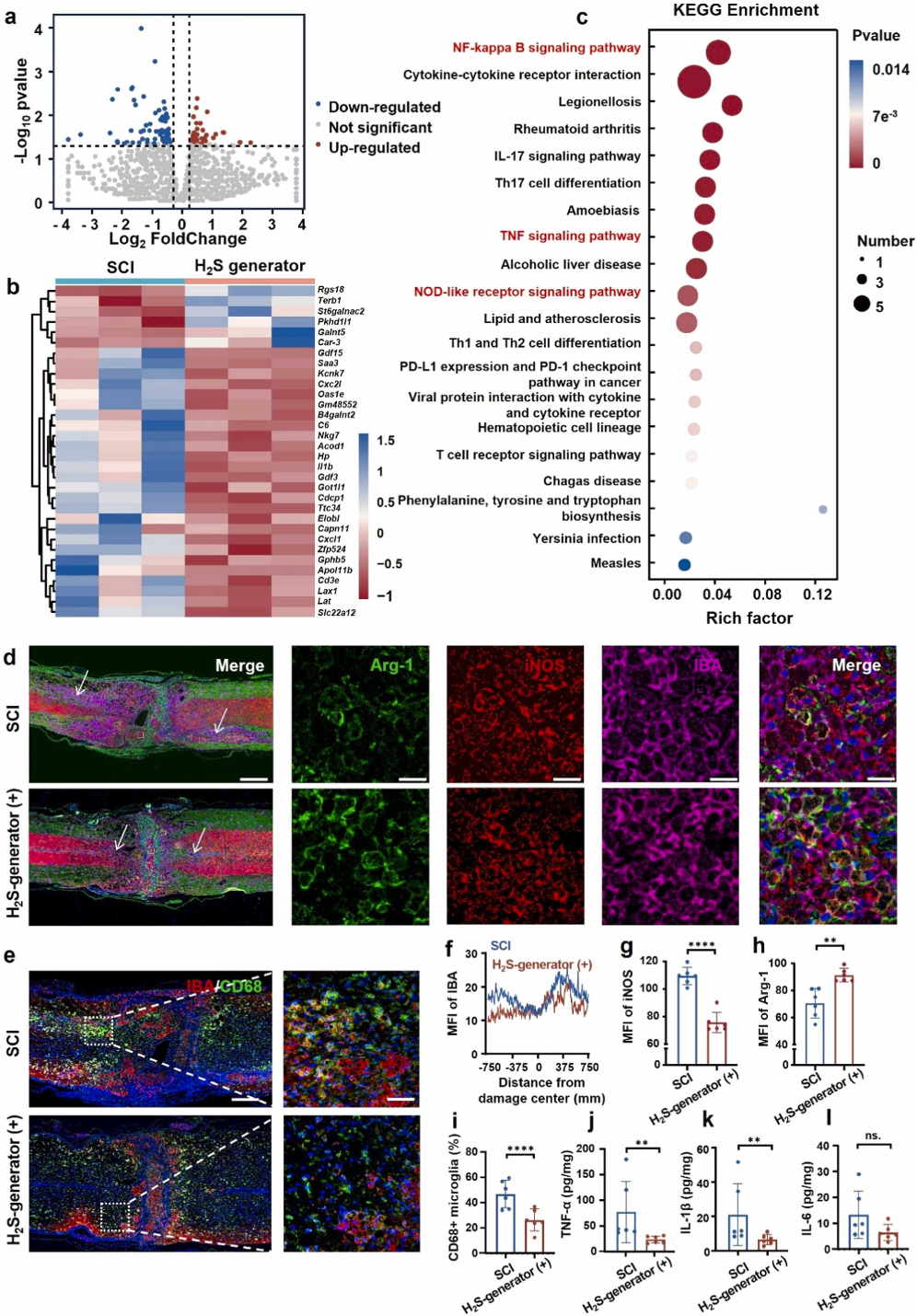
硫化氢因其在神经系统中的关键信号传导功能、对细胞坏死和细胞凋亡的保护作用以及活性氧清除能力而得到广泛认可。此外,其小尺寸和高扩散性有助于其穿透血神经屏障,实现执行功能。当前,许多研究都表明硫化氢有助于治疗坐骨神经损伤和脑出血。硫化氢为治疗创伤性脊髓损伤提供了一种有前途的治疗途径,但使用的前提是设计一种可在指定时间间隔内精确、按需释放的药物输送系统。在此基础上,团队成功地开发了基于近红外光激发的原位硫化氢气体纳米发生器,并设计了间歇性近红外治疗方法。通过采用湿化学方法剥离二维硅烯,将一种可光热释放硫化氢的供体PEI-DTC修饰在硅烯表面。最终,将材料整合进透明导电水凝胶(PVA/PVP),以构建一种红外激发的光热硫化氢纳米气体发生器。

体外实验证明,硫化氢的释放减少了PC12细胞的氧化应激和凋亡,促进了 M2小胶质细胞的极化,减少了炎症因子的释放。这种纳米气体发生器由于硫化氢的生理作用而大大促进神经再生,包括抑制炎症和氧化应激,保护神经细胞免受损伤,促进神经元形成和减少胶质瘢痕形成。结果表明,硫化氢气体发生器能够通过NF-κB通路途径降低SCI小鼠活化的小胶质细胞、巨噬细胞和促炎细胞因子的表达,显著促进脊髓损伤后的轴突再生和功能恢复。该发生器在修复脊髓损伤方面的持续有效性,为治疗一系列神经退行性疾病(如帕金森氏症和阿尔茨海默氏症)以外的神经系统疾病提供了前景。

相关研究成果在Nano Today上发表了题为“Photothermal H2S generation promotes the function restoration of spinal cord from acute injury”的研究论文。论文共同第一作者为上海硅酸盐研究所博士生陈奕涵和复旦大学华山医院丁元清,通讯作者为复旦大学华山医院谢嵘教授、上海硅酸盐研究所林翰副研究员和上海硅酸盐研究所施剑林研究员。工作得到了国家重点研发计划、国家自然科学基金、中国科学院青年创新促进会、上海市科学技术委员会、上海市自然科学基金、上海市卫生健康委员会优秀青年医学人才计划、CAMS医学科学创新基金等的资助和支持。
论文链接:https://doi.org/10.1016/j.nantod.2024.102625
